Уважаемый коллега!
Поздравляем Вас с поступлением на службу в Московско-Окское территориальное управление Росрыболовства!
Мы подготовили краткий путеводитель для быстрой адаптации в нашем коллективе. Сначала хотим познакомить со структурой Федерального агентства по рыболовству (Росрыболовства), подразделением которого является Московско-Окское территориальное управление Федерального агентства по рыболовству.
Структура Росрыболовства
Символика Росрыболовства
В целях реализации единой государственной политики в области геральдики, упорядочения официальных символов федеральных органов исполнительной власти, сохранения и развития исторических традиций постановлением Правительства Российской Федерации от 18 мая 2009 г. № 421 учреждены геральдический знак – эмблема, флаг Федерального агентства по рыболовству, вымпел руководителя Федерального агентства по рыболовству и вымпела судов, используемых Агентством. Они являются официальными символами, указывающими на принадлежность к Федеральному агентству по рыболовству.

Геральдический знак — эмблема Федерального агентства по рыболовству

Малая эмблема Федерального агентства по рыболовству
Геральдический знак - эмблема Федерального агентства по рыболовству представляет собой изображение двуглавого орла золотистого цвета с поднятыми вверх крыльями, увенчанного двумя малыми коронами и над ними одной большой короной, соединенными лентой золотистого цвета. В лапах орла - диагонально перекрещенные якоря серебряного цвета штоком вверх. На груди орла поверх якорей - круглый щит синего цвета. В поле щита помещено изображение диагонально перекрещенных осетра и лосося серебряного цвета головами вниз.
Допускается использование отдельных элементов эмблемы в качестве малой эмблемы, представляющей собой круглый щит синего цвета, наложенный на диагонально перекрещенные якоря серебряного цвета штоком вверх. В поле щита помещено изображение диагонально перекрещенных осетра и лосося серебряного цвета головами вниз.

Флаг Федерального агентства по рыболовству

Вымпел руководителя Федерального агентства по рыболовству

Вымпел судов, используемых Агентством для осуществления контроля в области рыболовства и сохранения водных биологических ресурсов
Положение о геральдическом знаке — эмблеме, флаге Федерального агентства по рыболовству, вымпеле руководителя Федерального агентства по рыболовству и вымпеле судов, используемых Агентством для осуществления контроля в области рыболовства и сохранения водных биологических ресурсов (Утверждено Постановлением Правительства Российской Федерации от 18 мая 2009 г. № 421)
История создания службы рыбоохраны
История создания службы рыбоохраны тесно связана с развитием рыбной отрасли. Еще при Петре I рыболовство обрело свою первую системную законодательную базу с элементами, необходимыми для сохранения рыбных запасов страны: контролем рыбных промыслов со стороны государства - ловлю рыбы возможно было осуществлять только согласно царским указам – в определенное время и в определенных местах, учётом, классификацией орудий лова на дозволенные и браконьерские, запретом на добычу «молодой» рыбы, продажи рыбы, добытой вне официальных рыбных промыслов, также существовала служба для контроля за промыслом осетровых. Так, в 1747 году для распределения мест лова осетровых и защиты от посягательств браконьеров в целях защиты осетровых в Астрахани была организована Рыбная контора, а в 1803 году там же - Рыбная инспекция. В начале XIX века в России было введено «Особое положение по организации рыболовства» для Каспийского бассейна.
Начало формирования современной системы государственных органов рыбоохраны было положено 7 апреля 1934 года - Приказом Народного комиссариата снабжения СССР № 967 для охраны рыбных запасов и контроля за рациональным использованием сырьевых рыбных ресурсов был образован Главрыбвод. Эта дата считается днем образования государственных органов рыбоохраны России. За 90-летний период своего существования рыбоохрана претерпела немало преобразований, но во все времена инспекторы рыбоохраны решали поставленные задачи, оставаясь преданными своему делу – охране природных богатств России.
Сегодня основными задачами службы рыбоохраны являются охрана водных биоресурсов, регулирование рыболовства и контроль за промыслом на водоёмах России, а также выявление и пресечение нарушений законодательства в области рыболовства и сохранения водных биоресурсов.
В настоящее время под контролем органов рыбоохраны находится огромная площадь акваторий внутренних водоемов страны. Контрольно-надзорной деятельностью в области рыболовства, сохранением водных биологических ресурсов и среды их обитания занимаются территориальные управления Федерального агентства по рыболовству. Среди них – Московско-Окское территориальное управление, которое создано в 2008 году.
Общие сведения о Московско-Окском территориальном управлении Росрыболовства
Московско-Окское территориальное управление Росрыболовства осуществляет функции в закрепленной сфере деятельности в трех федеральных округах: Центральном, Приволжском и Северо-Западном, в том числе по федеральному государственному контролю (надзору) в области рыболовства и сохранения водных биологических ресурсов на водных объектах рыбохозяйственного значения 18 субъектов Российской Федерации: Белгородской, Брянской, Владимирской, Калужской, Курской, Московской, Орловской, Рязанской, Смоленской, Тамбовской, Тульской, Ивановской, Костромской, Нижегородской, Тверской, Ярославской областей, Череповецкого района Вологодской области и г. Москвы.
В состав Московско-Окского территориального управления входят 13 обособленных структурных подразделений.
Площадь территории субъектов РФ, входящих в зону полномочий Московско-Окского территориального управления Росрыболовства составляет 660 730 км².
Водный фонд по субъектам Российской Федерации в зоне ответственности Московско-Окского территориального управления Росрыболовства составляет более 20 000 водных объектов рыбохозяйственного значения общей протяженностью более 208,209 тысяч км; более 3 950 озер и 107 водохранилищ общей площадью более 15 400 км².
57 водохранилищ включены в перечень водохранилищ (в том числе водохранилищ с емкостью более 10 млн куб. метров), в отношении которых разработка правил их использования осуществляется для каждого (несколько водохранилищ, каскада водохранилищ или водохозяйственной системы в случае, если режимы их использования исключают раздельное функционирование), утвержденный распоряжением Правительства Российской Федерации от 14 февраля 2009 г. № 197-р.
Наиболее значимые и крупные водные артерии в зоне ответственности: река Волга (протяженностью около 3600 км.) с каскадом водохранилищ, расположенных на протяжении нескольких километров, начиная с Верхней Волги: Иваньковское, Угличское, Рыбинское, Горьковское, Чебоксарское водохранилища. Также река Волга имеет такие крупные притоки, как реки Шоша, Цна, Угра, Жиздра, Болва и другие. Река Ока протяженностью 1500 км, правый приток Волги, протекающая через семь субъектов Российской Федерации, находящихся в зоне ответственности Московско-Окского территориального Росрыболовства.
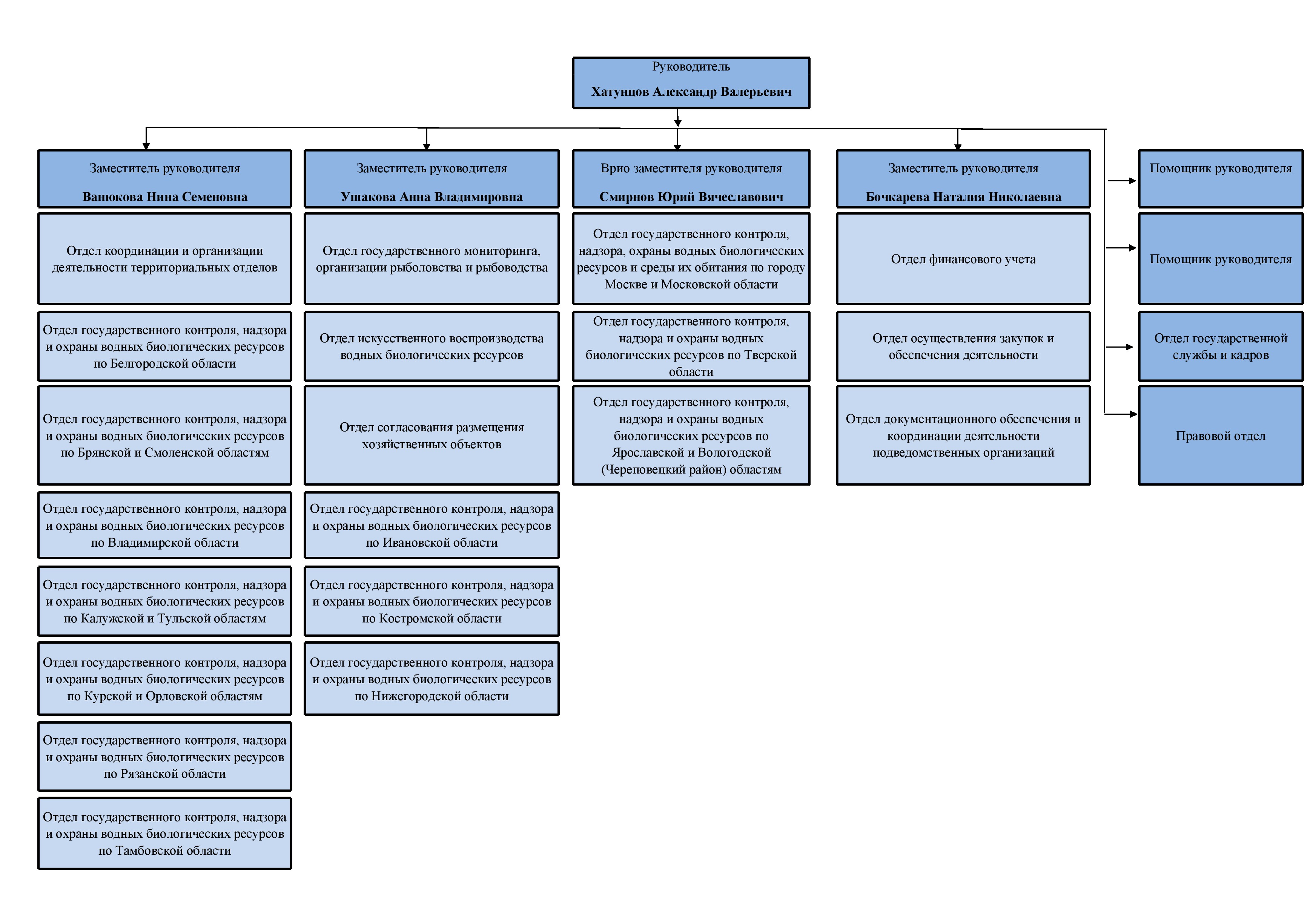
Организационная структура и руководство Московско-Окского территориального управления Росрыболовства
.jpg)
Государственные услуги, оказываемые Московско-Окским территориальным управлением Росрыболовства
-
Государственная услуга по согласованию размещения хозяйственных и иных объектов, а также внедрения новых технологических процессов, влияющих на состояние водных биологических ресурсов и среды их обитания.
-
Государственная услуга по согласованию строительства и реконструкции объектов капитального строительства, внедрения новых технологических процессов и осуществления иной деятельности, оказывающей воздействие на водные биологические ресурсы и среду их обитания.
- Государственная услуга по оформлению, выдаче, регистрации, приостановлению действия и аннулированию разрешений на добычу (вылов) водных биологических ресурсов, а также внесению в них изменений.
- Государственная услуга по заключению договора о предоставлении рыбопромыслового участка.
- Государственная услуга по заключению договоров об искусственном воспроизводстве водных биологических ресурсов в водных объектах рыбохозяйственного значения.
- Государственная услуга по заключению с юридическими лицами и индивидуальными предпринимателями договоров о закреплении за ними долей квот добычи (вылова) водных биологических ресурсов.
- Государственная услуга по заключению с юридическими лицами и индивидуальными предпринимателями договоров пользования водными биологическими ресурсами, общий допустимый улов которых не устанавливается.
-
Государственная услуга по предоставлению информации, содержащейся в государственном рыбохозяйственном реестре
- Распределение между пользователями водными биологическими ресурсами научных квот, квот добычи (вылова) водных биологических ресурсов для осуществления рыболовства в целях аквакультуры (рыбоводства), квот добычи (вылова) водных биологических ресурсов для осуществления рыболовства в учебных и культурно-просветительских целях.
Справочная информация Московско-Окского территориального управления Росрыболовства
Официальный сайт: http://moktu.fish.gov.ru/Электронная почта: moktu@moktu.fish.gov.ru
Горячая линия рыбоохраны по вопросам нарушения рыбоохранного законодательства: + 7 (499) 611 53-70
